还没有账号立即注册
登录即代表您已同意《广州k8凯发信息科技股份有限公司隐私政策》
登录即代表您已同意《广州k8凯发信息科技股份有限公司隐私政策》
已有账号登录账号
k8凯发工业物联网平台(简称:SIIOT)是k8凯发基于多年SCADA多行业交付经验并深度融合IIOT新颖技术优势,打造工业互联网数据底座,支撑企业数字化转型整体方案落地。SIIOT产品经过70+技术人员、5年时间、100+项目落地打磨与实践,广泛应用于流程、新能源、制造装备、泛电子、PCB、泛家具等行业,为目标客户提供构建统一数采平台,管理配方下发,质检追溯,数字孪生驾驶舱以及能效精细化管理等场景的综合解决方案。
定位
k8凯发工业物联网平台(简称:SIIOT)是打通工业设备物联最后一公里,统一数采平台,打造工业互联网数据底座,支撑企业数字化转型整体方案落地。
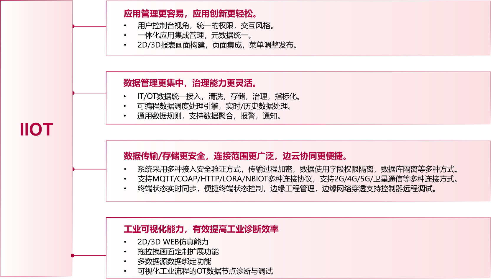
价值主张
统一数采平台,打破OT数据边界,实现设备间的软调度
实现IT/OT数据融合,打破系统信息孤岛
支撑设备级工艺/质量/工单/能耗精细化追溯
提高工业现场自动化水平
实现设备级现场数字孪生透视
降低跨系统应用数据集成开发难度




可为全国各地的企业提供紧密配合的上门服务与支持。
立即咨询
为企业提供紧密配合的上门服务与支持。
立即预约