还没有账号立即注册
登录即代表您已同意《广州k8凯发信息科技股份有限公司隐私政策》
登录即代表您已同意《广州k8凯发信息科技股份有限公司隐私政策》
已有账号登录账号
产品服务:

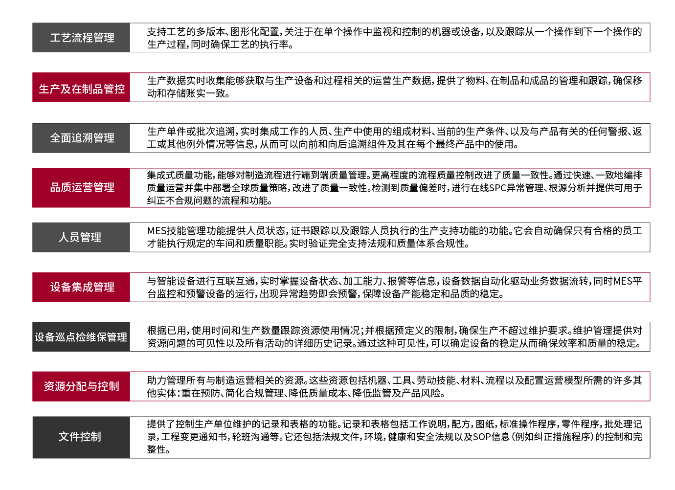
产品价值:






聚焦行业

典型整体解决方案
(1)Opcenter Execution Semiconductor(Camstar Semiconductor Suite半导体行业套件)专为前端和后端半导体制造运营而打造,可提供开箱即用的高级行业功能、高级别的可配置性以及与其他业务系统的完全互操作性。它还提供从测试结果和产量到统计质量控制的全方位即时信息,可助您提高质量和生产效率。无需更改即可支持晶圆制造、集成电路以及离散装配和测试操作。它凭借强大的功能可以处理大量事务,而通过灵活性可以满足各个工厂的特定需求。它可以轻松地与企业业务系统和车间进行集成,并且无需大量自定义即可快速进行部署,从而可以通过扩展来应对未来的需求。

(2)Opcenter Execution Electronics(Camstar Electronics Suite)是面向电子行业的完整数字制造解决方案。它涉及PCB,机械组装和盒装生产。该解决方案基于与机器和生产线的直接连接,包括制造执行,质量管理,计划和调度,物料管理和制造智能。集成了Siemens Digital Industries Software产品组合,并将数字线程从整个设计扩展到了制造流程。电子制造商可以满足不断增长的客户需求和质量来快速更改和重新配置制造和质量流程,实现更快的NPI和上市时间,同时提高他们在迅速变化、消费者驱动的市场中的竞争能力。

(3)Opcenter Execution Medical Device and Diagnostics (Camstar Medical Device Suite医疗器械行业套件)是医疗设备和诊断行业的领先制造执行解决方案,有助于防止流程出错并且支持无纸化制造、电子设备历史记录 (eDHR) 和电子批次记录 (eBR)。新兴、中等规模和全球性企业都面临既要缩减成本又要确保合规的挑战,同时还需要始终如一地生产出高质量的产品。帮助医疗和诊断设备企业成功应对这些挑战方面拥有成熟的经验。其中纳入医疗设备制造领域的典范做法,能够更快地在企业实施。它可以帮助您加快创新、降低成本,并获得高品质产品,同时确保优秀的制造流程合规。

k8凯发助力工业4.0,打造智能化工厂解决方案

k8凯发提供西门子全价值流闭环的数字化解决方案

k8凯发西门子的智能制造客户

k8凯发西门子MES客户

客户效益

可为全国各地的企业提供紧密配合的上门服务与支持。
立即咨询
为企业提供紧密配合的上门服务与支持。
立即预约